-
Type:
Story
-
Status: Done (View Workflow)
-
Priority:
Normal
-
Resolution: Done
-
Affects Version/s: None
-
Fix Version/s: None
-
Component/s: None
-
Labels:None
-
Story Points:6
Alignment of PSFs to sub pixel accuracy is necessary to extract FRD to the milliradian level. While the current version of LN_PFS_single is able to find centers of PSFs accurately, there are certain cases where alignment is not accurate enough to extract out FRD.
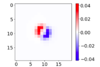
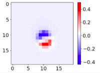
On one hand, inputting a PSF as a science image into LN_PFS_single as an input and comparing the output results in a small change in centering. In some implementations, such as inputting a uniform initial science image to generate a mock PSF, the 2D-DRP recovers centroid to ~0.001 pixels (UniformInitial_PSFshift.png). However, for some science images such as with random initial science image input, the code's fit can be a factor of a few higher (in RandomInitial_PSFshift.png, by a factor of 10, though this is on the extreme side). Even shifts of this size can complicate extraction of FRD residuals.
- blocks
-
PIPE2D-636 FRD extraction function for noiseless in-focus PSFs
-
- Done
-