Uploaded image for project: 'DRP 2-D Pipeline'
  1. DRP 2-D Pipeline
  2. PIPE2D-779

Improve CR rejection in SuNSS

    XMLWordPrintable

    Details

    • Type: Story
    • Status: Done (View Workflow)
    • Priority: Normal
    • Resolution: Done
    • Affects Version/s: None
    • Fix Version/s: None
    • Component/s: None
    • Labels:
      None
    • Story Points:
      3
    • Sprint:
      2DDRP-2021 A 8

      Description

      After we resolve and merge PIPE2D-725, we still need to work on the CR algorithms. Most importantly we need to improve the fraction of detected CRs (although it's not bad already), but it's also worth thinking if we'd gain from better CR interpolation.

        Attachments

        1. 46241-b1-CR.png
          46241-b1-CR.png
          98 kB
        2. 46475-CR-img.png
          46475-CR-img.png
          105 kB
        3. 46475-CR-spec.png
          46475-CR-spec.png
          152 kB
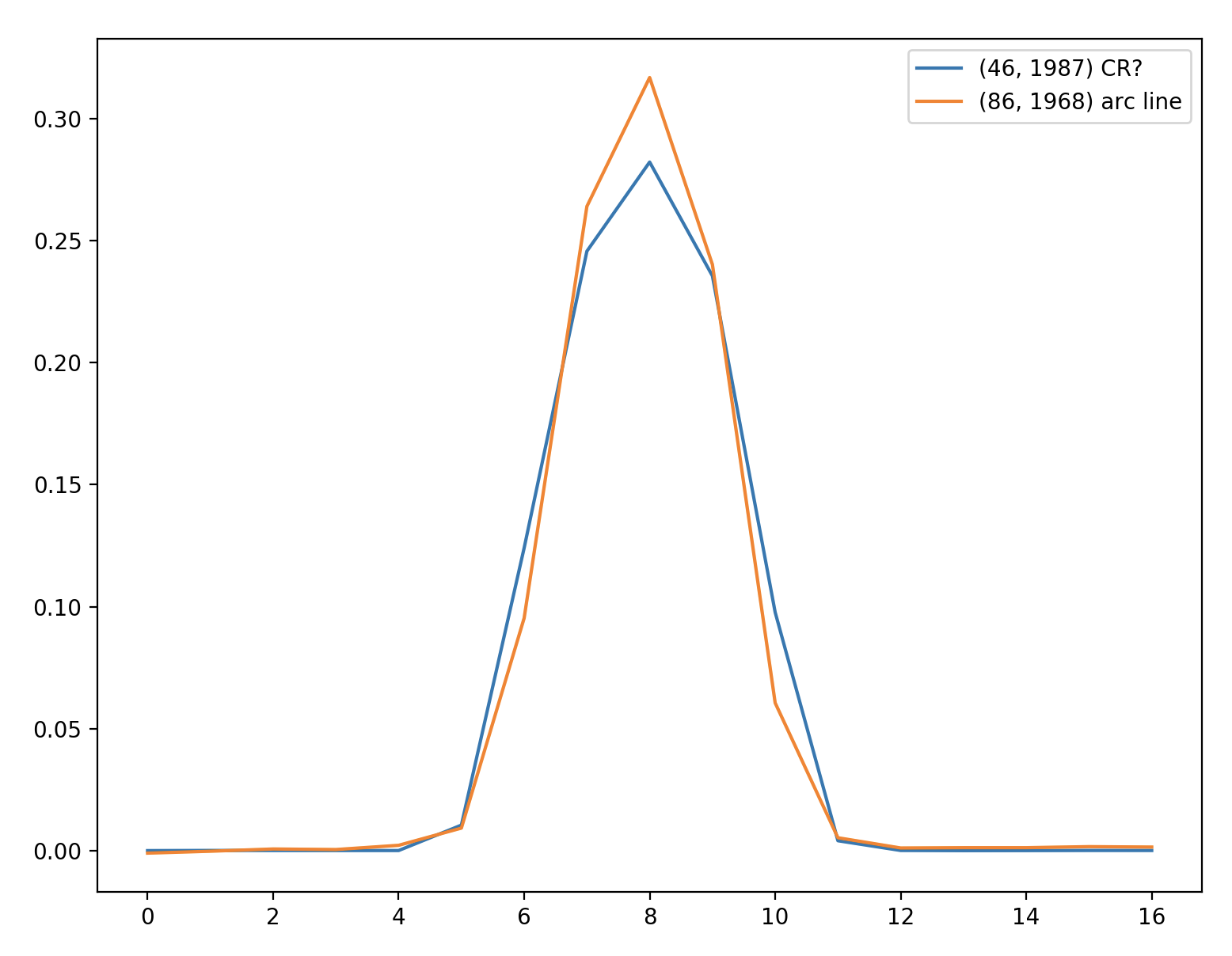
        4. arcs-as-crs.png
          arcs-as-crs.png
          149 kB
        5. image (7).png
          image (7).png
          199 kB
        6. image (8).png
          image (8).png
          126 kB
        7. image (9).png
          image (9).png
          422 kB
        8. missed-CRs.png
          missed-CRs.png
          95 kB
        9. Untitled 40.png
          Untitled 40.png
          98 kB
        10. Untitled 41.png
          Untitled 41.png
          101 kB
        11. Untitled 42.png
          Untitled 42.png
          218 kB
        12. Untitled 8.png
          Untitled 8.png
          263 kB
        13. Untitled 8b.png
          Untitled 8b.png
          303 kB

          Activity

            People

            • Assignee:
              price price
              Reporter:
              rhl rhl
            • Votes:
              0 Vote for this issue
              Watchers:
              3 Start watching this issue

              Dates

              • Created:
                Updated:
                Resolved: